学校师德师风
监督举报电话:
0631-7171012
举报邮箱:
whsizhong@163.com
kkpay00
首页
|
taptap点点亚洲体育
|
taptap点点
|
教师队伍
|
教育教研
|
学生天地
|
职工之家
|
家长学校
|
taptap点点登录APP
|
taptap点点官网
|
廉洁校园
kkpay00
首页
校园快讯
通知公告
媒体视角
信息化建设
现在的位置:
首页
通知公告
通知公告
校园快讯
通知公告
媒体视角
信息化建设
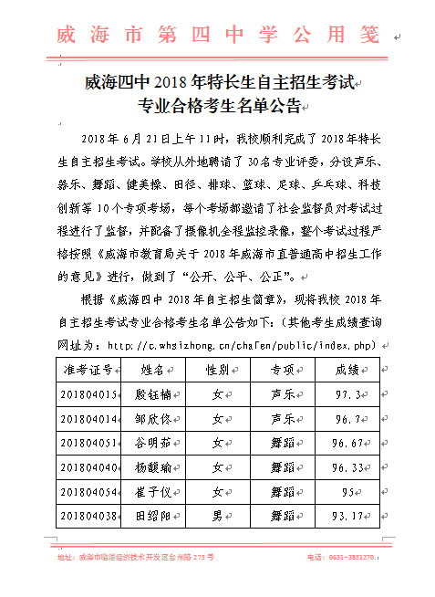
2018年特长生自主招生考试专业合格考生名单公告
时间:2018-06-21 作者:taptap国际下载 来源:未知 点击量:
其他考生成绩
点此查询
上一篇
kkpay002018年秋季收费通知
下一篇
工商银行缴费操作流程指引
快捷入口
特长生成绩查询入口>>
监督举报电话
师德师风、有偿补课
食堂配餐 廉政风险
监督举报电话
0631-7171008
国家安全
map